TaPRK

 General
 Projects
 Shows
 Excursions
 Links

 Yleistä
 Ratoja
 Projektit
 Näyttelyt
 Retket
 Linkit

 Parish/SRK

Tapiola Parish Model Railway Club


DCC IR-throttle images

Mk I


Mk I IR-throttle setup


Mk I Transmitters. The prototype throttles were loaned to Mr T.S.Knutsen of Drammen, Norway on August 2003 for testing in Høæstmesse in Oslo in September 2003 but he never sent them back.


Mk I Button transmitter open


Mk I Receiver unit w. RJ-type connectors for patch cables


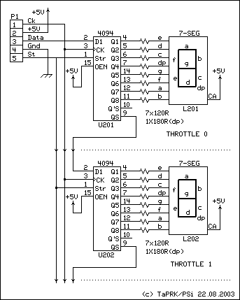
Display unit (same unit used w. Mk1 — Mk III


Display unit close-up


Display unit schematic

      
1st version receiver schematic. the IR-modules are connected to middle left connector and the 7-seg. display unit to the top right connector. There were only two throttle positions made, the connectors to those are at the right (these will be used as original TMWDCC throttles. Two more could be added, but the code never supported those properly. Power supply (5V) is not shown.

      
The IR-modules. The units are attached to 5 metre 3.5mm stereo headphone extension cables, and daisy chained. 8 units have been in use (totalling 40 metres of cable!) (Note: the cable has white and red inner wires, the white is for 5V and red for Data, why I choose this? -- The tip is connected to white wire and I wanted to prevent shorting the power supply in case the plug was connected or removed while power is on, thus making the "distance" from ground to 5V as long as possible).

      
Button (or switch) transmitters schematic. The 6V power supply is from 4 AA battery cells The schematic shows also the function buttons and the channel switch (Mk II)

      
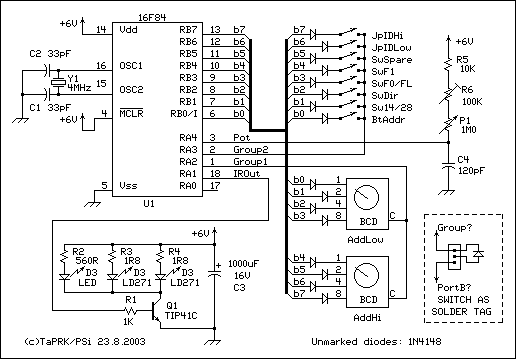
Potentiometer transmitters schematic. The 6V power supply is from 4 AA battery cells The schematic shows also address selection jumpers (in reality both MkI/II transmitter's address was hard wired). All connections were moved to port A, as Port B was used during development for LED display of the pot value.

      
From my home workshop: Mk I receiver proto (blue breadboard). Top part of the blue breadboard is the display unit, lower part the receiver proper (the processor and LED's to mimic C-MOS switches).
Pot transmitter is on the white breadboard. Yellow LED's to show speed setting.
On the right is the finished button transmitter

Mk II


To save space and labour the throttle selector muxes (one set for speed and one for direction switch) were soldered in piggyback fashion. This is not yet tested -- and belongs to the series "don't try this at home!".

Top wires (9,10,11) are 8-ch analogue mux channel selectors. The gray (3) is inhibit that disconnects IR-throttle selected to channel 0. (this is a bit odd: we get binary ch selection as 0...8 from IR-throttle, and this needs to be decoded into ihibit + channel 0...7 to represent ch 1...8). Brown wire (pin 6) goes to speed mux (or direction switch) of the IR-throttle. stacked connections are the power supply and to replace TMW-DCC's 8 cab speed pots or dir switches.

Well -- I got this far (the piggyback chips are not yet fitted), when I started to think: I have at least three times as much stuff on this card than the rest of the TMW-DCC setup has. Not such a clever design after all...

Mk III

So, I swapped the lot to this:

This is the PC-eliminator opened:

On the left is the D-25 connector for TMW-DCC LPT connector, on the right top the 3.5mm jack for daisy chained IR receivers, yellow LED to show if data is coming, 5-pole stereo DIN socket for display unit, green LED to show the system is on and a 2.5mm dc-adapter connector for power.

The Vero board has PIC16F84 with xtal (and caps on the side), and one latching shift register for LPT interface, voltage regulator and a capacitor to smoothen up. The rest is in the software (Bugs!).

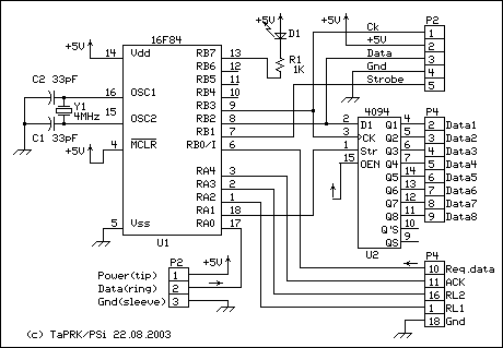
The PC-eliminator schematic. P2 is the IR-module connector, P3 is for the display unit (same as in MkI/II) P4 is the LPT-connector D25F. It can be connected directly to TMWDCC aluminium box with a gender changer or with the D25M-D25M cable that we used for connecting the TMWDCC aluminium box to PC. P1 (not drawn) is the power supply. The system uses a battery eliminator, rectifier, 1000uF/25V electrolytic capacitor and a 7805 three terminal regulator for power supply (not drawn).

The throttle top view

Top switches are for F0/FL and F1, direction is on the side, pot for speed and at the bottom is the 14/28 speed step selector, loco address selectors (1..99) and button to activate the channel selection

Inside the throttle

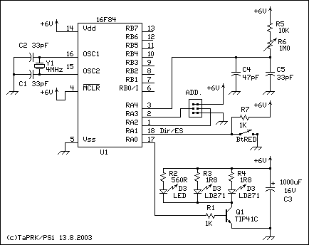
The Vero board: Top are the IR-leds (LD271) and their resistors (1R8), then the IR led driver transistor (TIP41), 4.000 MHz crystal w. 33pF caps, the PIC16F83 processor and 1000uF electrolytic capacitor to support the IR LED's huge drain.

In the middle: the 1M pot, 100K trimmer and 10K resistor to adjust the pot zero point.

At the bottom: the 14/28 step switch, BCD-switches and address activating button.

BCD-switches and diodes. Note that one of the yellow wires has been squeesed while the unit was fitted.


Mk III potentiometer transmitter schematic. The 6V power supply is from 4 AA battery cells. The schematic also shows how the diodes were soldered to switch terminals.


13985 kävijää/visitors
© 1996-2023 Tapiola Parish Model Railway Club / Tapiolan seurakunnan pienoisrautatiekerho, Viimeksi päivitetty / last modified (none). Created with Notepad.

[CONTACT INFO] Don't send e-mail!
Text, drawings and photos are protected by copyright laws. Technical solutions, methods and source code are public domain only for non commercial purpose. All development has been carried out during our free time, mainly funded from our own pocket and with non selfish goals, so the use of this material for profitable use (including construction for a friend aginst a fee) is forbidden without written permit from the club. The pages contain errors, so, if you use the data given, you do so at your own risk and responsibility. If you further develop material found on these pages you must put it on display without fee e.g. to a freely available web page. We expect a note about this also.
Pages tested with W3C validator -- didn't look good ;)

[YHTEYSTIEDOT] Älä lähetä sähköpostia!
Tekstit, kuvat ja piirokset ovat tekijänoikeuslain suojaamia. Tekniset ratkaisut, menetelmät ja lähdekoodit ovat vapaasti kopioitavissa ja hyödynnettävissä ei-kaupallisissa tarkoituksissa. Kaikki kehitystyö on tehty vapaa-aikana ja pääosin henkilökohtaisilla varoilla eikä hyötymistarkoituksessa, siksi materiaalin käyttö hyötymistarkoituksiin (sisältäen kaverille rahasta rakentamisen!) on kielletty ilman kerhon kirjallista lupaa! Sivuilla esiintyy virheitä. Jos käytät sivujen tietoja hyväksesi, teet sen täysin omalla vastuullasi. Mikäli kehität sivuilla esiettyjä ajatuksia kytkentäkaavioita tai koodia edelleen, on sinun asetettava se maksutta kaikkien saataville esimerkiksi Internetiin. Odotamme vastavuoroisesti tietoa suoritetusta edelleenkehitystyöstä.
Sivut testattu W3C validatorilla -- ei näyttänyt hyvältä ;)